为了推进学院学科专业建设,提升学院科研教研水平,为申报国家级获省部级课题和教研成果,积累前期成果。根据学院2022年教研科研立项各项要求,今年学院教研科研立项聚焦总结各运动项目东京奥运备战参赛经验,为巴黎奥运会科技助奥提供启示。
2022年5月15日,经beat365教研科研立项评审组,以腾讯会议形式组织了公开、公平、公正评审。其评审结果,近期经学院党政联席会讨论,最终确定2022年学院教研科研立项课题共13项,其中一般课题6项(每项资助1万元)、青年专项课题5项(每项资助0.5万)、教学改革课题2项(每项资助1万元),现将立项有关情况予以公示。公示期为2022年7月8日至7月16日。
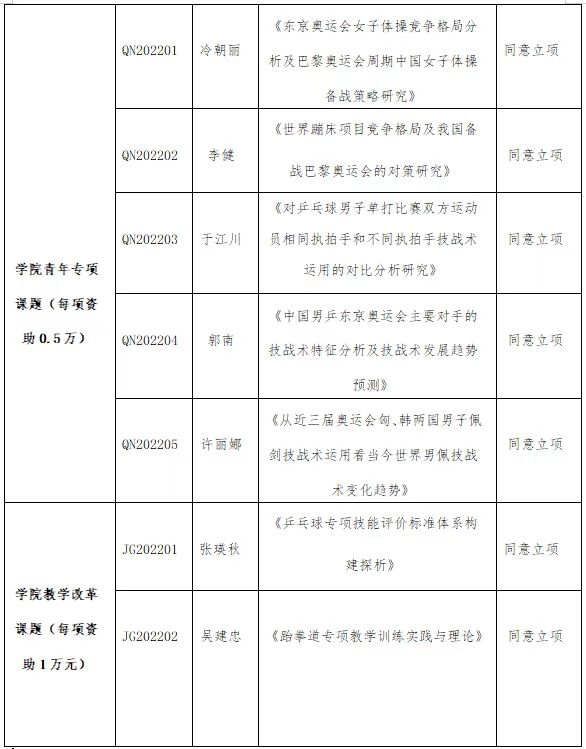
附件:beat365vip官网登录入口2022年教研科研立项名单
beat365vip官网登录入口beat365vip官网登录入口
2022年7月6日
附件:beat365vip官网登录入口2022年教研科研立项名单

